Перейти к содержимому
  • Ատեստավորման ենթակա ուսուցիչների վերապատրաստում
    • ՀԱՆՐԱԿՐԹՈւԹՅԱՆ ԲՆԱԳԱՎԱՌԻ ՕՐԵՆՍԴՐՈւԹՅՈւն
    • Առարկայի դասավանդման մեթոդիկա
    • Գնահատում
    • Դիրքորոշում և արժեք
    • Համընդհանուր ներառում
    • Պարտադիր ատեստավորում Հետազոտական աշխատանք
    • Վերապատրաստման ամփոփում
    • ՏԱՐԻՔԱՅԻՆ ՀՈԳԵԲԱՆՈՒԹՅՈՒՆ
    • ՏՀՏ

Թաթուլ Շահնազարյան

<<Մխիթար Սեբաստացի>> կրթահամալիր

Месяц: Сентябрь 2020

Рубрика: 9-րդ դասարան Երկրաչափություն

4. ՎԵԿՏՈՐՆԵՐԻ ԳՈՒՄԱՐՈՒՄԸ ԵՎ ՀԱՆՈՒՄԸ

Опубликовано 30.09.2020 автором Թաթուլ
Рубрика: 9 Հանրահաշիվ և մաթեմատիկական անալիզի տարրեր, ԻՄ ՍՏԵՂԾԱԾ ՆՅՈՒԹԵՐԸ

Քառակուսային ֆունկցիա

Опубликовано 26.09.202008.10.2020 автором Թաթուլ
Рубрика: 9 Հանրահաշիվ և մաթեմատիկական անալիզի տարրեր

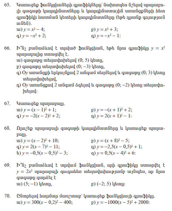
1.6 Քառակուսային ֆունկցիայի գրաֆիկը

Опубликовано 26.09.2020 автором Թաթուլ
Рубрика: 12 Հանրահաշիվ և մաթեմատիկական անալիզի տարրեր

5. Համակցված հավասարումներ և անհավասարումներ

Опубликовано 26.09.2020 автором Թաթուլ
Рубрика: 12 Հանրահաշիվ և մաթեմատիկական անալիզի տարրեր

4. ՄՈԴՈՒԼ ՊԱՐՈՒՆԱԿՈՂ ՀԱՎԱՍԱՐՈՒՄՆԵՐ և ԱՆՀԱՎԱՍԱՐՈՒՄՆԵՐ

Опубликовано 26.09.2020 автором Թաթուլ
Рубрика: 12 Հանրահաշիվ և մաթեմատիկական անալիզի տարրեր

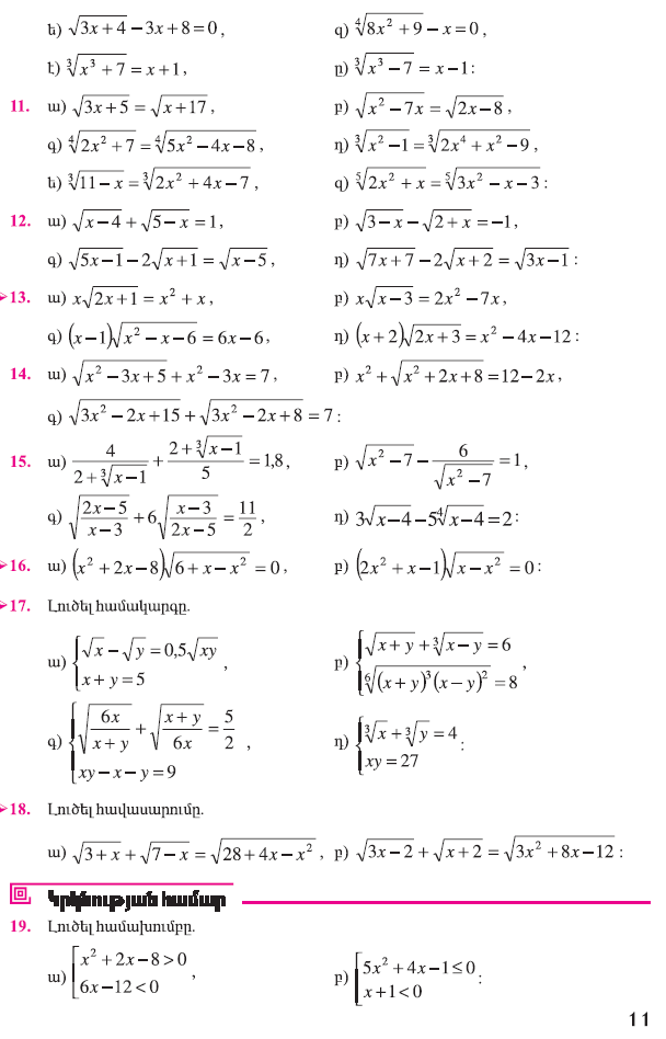
3. ԻՌԱՑԻՈՆԱԼ ԱՆՀԱՎԱՍԱՐՈՒՄՆԵՐ

Опубликовано 26.09.2020 автором Թաթուլ
Рубрика: ԻՄ ՍՏԵՂԾԱԾ ՆՅՈՒԹԵՐԸ

4. Թվաբանական գործողություններ իրական թվերի հետ

Опубликовано 26.09.202008.10.2020 автором Թաթուլ

Рубрика: 9 Հանրահաշիվ և մաթեմատիկական անալիզի տարրեր

1.5 Y=a(x-x0)² +y0 ֆունկցիան ֆունկցիան

Опубликовано 24.09.202025.09.2020 автором Թաթուլ
Рубрика: 12 Հանրահաշիվ և մաթեմատիկական անալիզի տարրեր

2. ԻՌԱՑԻՈՆԱԼ ՀԱՎԱՍԱՐՈՒՄՆԵՐ

Опубликовано 22.09.2020 автором Թաթուլ
Рубрика: 9-րդ դասարան Երկրաչափություն

3.ՎԵԿՏՈՐԻ ՀԱՍԿԱՑՈՒԹՅՈՒՆԸ

Опубликовано 22.09.2020 автором Թաթուլ

Навигация по записям

Предыдущие записи

ՈՐՈՆՈՒՄ

Իմ մասին

Բարև Ձեզ: Ես Թաթուլ Էդիկի Շահնազարյանն եմ: Ծնվել եմ Սյունիքի մարզի գ. Խնձորեսկում: Ավարտել եմ ԵՊՀ Ինֆորմատիկա և կիրառական մաթեմատիկա ֆակուլտետը: 2007թ. ստացել եմ քաղաքացիական պաշտպանության և արտակարգ իրավիճակների պահեստային միջին բուժ. աշխատողի որակավորում: 2008-2010թ.թ. ծառայել եմ ՊԲ-ի առաջնագծում: 2019թ. մասնակցել եմ հաշվապահական դասընթացների և ստացել որակավորման սերտիֆիկատ: Գտնում եմ, որ յուրաքանչյուր մարդ պետք է ունենա մաթեմատիկական գիտելիքների պաշար: Ինչպես ասել է Նապոլեոն Բոնապարտը՝ "Անհնար է հզոր պետականություն առանց հզոր մաթեմատիկայի" : Ուրեմն, եկե՛ք սովորենք մաթեմատիկա:

2020-2021 ՈՒՍՈՒՄՆԱԿԱՆ ՏԱՐԻ

ԲԱԺԻՆՆԵՐ

  • 12 Հանրահաշիվ և մաթեմատիկական անալիզի տարրեր
  • 9 Հանրահաշիվ և մաթեմատիկական անալիզի տարրեր
  • 9-րդ դասարան Երկրաչափություն
  • «Մուտք» ճամբար
  • «Քվանտ» ամսագիր
  • Հանրահաշիվ և մաթեմատիկական անալիզի տարրեր 10
  • Հանրահաշիվ և մաթեմատիկական անալիզի տարրեր 11
  • Հաշվետվություններ
  • Հետազոտական աշխատանք մաթեմատիայից
  • Հետաքրքիր նյութեր
  • Հոդվածներ
  • Ճամփորդություն
  • Մաթեմատիկա 6
  • Մենթորական լաբորատորիա
  • Նախագծեր
  • ՍՈՎՈՐՈՂԻ ԲԼՈԳ
  • Վերապատրաստման անփոփում
  • ՖԼԵՇՄՈԲ
  • Անհատական պլան
  • Աշխատաժամանակ
  • Առաջադրանքների փաթեթ
  • ԷՏՅՈՒԴՆԵՐ ԳԻՏՆԱԿԱՆՆԵՐԻ ՄԱՍԻՆ
  • ԻՄ ՍՏԵՂԾԱԾ ՆՅՈՒԹԵՐԸ
  • Ծրագրեր

Օրացույց

Сентябрь 2020
Пн Вт Ср Чт Пт Сб Вс
 123456
78910111213
14151617181920
21222324252627
282930  
« Авг   Окт »

ԱՐԽԻՎ

  • Декабрь 2022
  • Ноябрь 2022
  • Октябрь 2022
  • Сентябрь 2022
  • Август 2022
  • Июль 2022
  • Июнь 2022
  • Май 2022
  • Апрель 2022
  • Март 2022
  • Февраль 2022
  • Январь 2022
  • Декабрь 2021
  • Ноябрь 2021
  • Октябрь 2021
  • Сентябрь 2021
  • Август 2021
  • Июль 2021
  • Июнь 2021
  • Май 2021
  • Апрель 2021
  • Март 2021
  • Февраль 2021
  • Январь 2021
  • Декабрь 2020
  • Ноябрь 2020
  • Октябрь 2020
  • Сентябрь 2020
  • Август 2020
  • Июль 2020
  • Июнь 2020
  • Май 2020
  • Апрель 2020
  • Март 2020
  • Февраль 2020

Մուտքերի թիվը

  • 137 745 այցելու

Читаемые блоги

  • Մանկավարժական ակումբ
  • Թաթուլ Շահնազարյան
  • Թաթուլ Շահնազարյան
Блог на WordPress.com. Тема: Scratchpad, автор: Automattic.
Մանկավարժական ակումբ

«Մխիթար Սեբաստացի» կրթահամալիր

Թաթուլ Շահնազարյան

(Մխիթար Սեբաստացի) կրթահամալիր Ավագ դպրոց

Թաթուլ Շահնազարյան

<<Մխիթար Սեբաստացի>> կրթահամալիր

Թաթուլ Շահնազարյան
Блог на WordPress.com. Тема: Scratchpad.
Политика конфиденциальности и использования файлов сookie: Этот сайт использует файлы cookie. Продолжая пользоваться сайтом, вы соглашаетесь с их использованием.
Дополнительную информацию, в том числе об управлении файлами cookie, можно найти здесь: Политика использования файлов cookie
  • Подписаться Подписано
    • Թաթուլ Շահնազարյան
    • Присоединиться к еще 26 подписчикам
    • Уже есть учётная запись WordPress.com? Войдите в систему.
    • Թաթուլ Շահնազարյան
    • Подписаться Подписано
    • Регистрация
    • Войти
    • Сообщить об этом содержимом
    • Открыть сайт в приложении «Читалка»
    • Управление подписками
    • Свернуть эту панель

Загружаются Комментарии...

    Создайте подобный сайт на WordPress.com
    Начало работы