


























Մարտ ամիսը լիարժեք աշխատեցինք ֆիզիկական միջավայրում: Ինչպես որ նախատեսել էինք մարտին 6-րդ , 9-րդ, 10-րդ և 11-րդ, 12-րդ դասարանցիների հետ իրականացրեցինք նախատեսված բոլոր դասընթացները և նախագծերը:
Նշեմ նաև որ կազմել եմ մարտ ամսվա մաթեմատիկական ֆլեշմոբի չորրորդ մակարդակի խնդիրները:
Ինչպես նաև ստուգել եմ փետրվարի ֆլեշմոբի 10 մասնակցի աշխատանքները:
Մարտ ամսում մասնակցել եմ մաթեմատիկայի ֆլեշմոբի փետրվար ամսվա խնդիրների քննարկմանը և լուծմանը:
Այս ամիս մասնակցել եմ մաթեմատիկա դասավանդողների հավաքին,որը Գևորգ Հակոբյանի հետ կայացել է մարտի 7, 14, 21, 28 և որին մասնակցել եմ առկա ձևաչափով:
Մասնակցել եմ հետևյալ սեմինար քննարկումներին՝
Ելնելով Ուսումնական պարապմունքի կազմակերպման կարգից, մարտ ամսում ուսումնասիրեցինք.
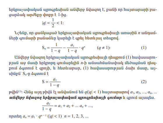
9-դասարան հանրահաշիվ
9-րդ դասրան երկրաչափություն
թեմաները:
10-րդ, 11-րդ , 12-րդ դասարանների հետ ընդհանուր առմամբ նույնպես աշխատեցինք լիարժեք:
6-րդ դասարանցիների հետ անցանք հետևյալ թեմաները՝
Մարտի 21-25
Հավաք մաթեմատիկա դասավանդողների հետ
Երկուշաբթի, մարտի 21, ժամը՝ 13:00:
Օրակարգը.
Ֆլեշմոբյան խնդիրների քննարկում
Դասավանդողի կամավոր ատեստավորմանն ուղղված քննարկումներ:
Մարտի 22-25
Առցանց աշխատանքներ:




















«Մխիթար Սեբաստացի» կրթահամալիր
(Մխիթար Սեբաստացի) կրթահամալիր Ավագ դպրոց
<<Մխիթար Սեբաստացի>> կրթահամալիր